ВИЗАТОР
Новости японской автоиндустрии
  • Главная
  • Новости
  • FAQ
  • Аукционы
  • Руководства по ремонту
    • Nissan Wingroad Y12: полное руководство по ремонту и обслуживанию на русском языке
  1. Вы здесь:  
  2. Главная
  3. Руководства по ремонту

Информация об осмотре электрической системы и общей информации по техническому обслуживанию

Информация о материале
Категория: Общая информация

Проверка электросистемы

 
 概要

  • 故障現象が明らかに電気系統に起因すると推察される場合は、ヒューズ及びヒュージブルリンクの溶断、コネクター付近の断線、端子抜け、かん合不良などを点検し、故障診断を行うこと。
  • ヒューズ及びヒュージブルリンクが溶断した場合は、溶断した原因を調べ修復後、必ず指定容量のヒューズ及びヒュージブルリンクに交換すること。
  • コネクターの取り外しは、コネクター本体をつかんでまっすぐ引っ張ること。こじったり無理な力を加えないこと。
    GIA0066D.JPG
  • ハーネスは引っ張らないこと。
  • ロックタイプの取り外しは、コネクターのロック部を外して、コネクター本体をつかんで取り外すこと。

  • コネクターの取り付けは、端子の曲がり及び破損がないことを確認して、確実に接続すること。
    ECL0005D.JPG
  • ロックタイプの取り付けは、コネクターが確実にロックするまで差し込むこと。
  • 部品取り付けの際、ハーネスの突っ張り、かみ込みがないように取り付けること。

Таблица соответствия между изменениями старого и нового имени Как читать эту книгу

Информация о материале
Категория: Общая информация

Таблица соответствия изменений старого и нового имени


世界的に規格化された(誰にでも解り易い)名称に統一されているOBD関連用語に合わせることで名称変更を行なった。
 
 新旧対応表
旧名称
新名称
JIS
ISO/SAE
故障コード
DTC、故障コード
←
DTC (Diagnostic Trouble Code)
エンジン警告灯
故障警告灯(MIL)
作動不良インジケータ
ランプ(MIL)
MI, MIL (Malfunction Indicator Lamp)
急速TAS学習
アイドル吸入空気量学習


キャニスターパージ制御
EVAPパージ制御
蒸発ガス防止装置・
パージ制御
EVAP (Evaporative Emission) Purge Control
燃料蒸発(エバポ)ガス
抑止装置
エバポレーティブエミッション(EVAP)システム
蒸発ガス防止装置
EVAP (Evaporative Emission) System
ブローバイガスコントロールバルブ
ポジティブクランクケースベンチレーション(PCV)バルブ
←
PCV (Positive Crankcase Ventilation) Valve
右バンク/左バンク
バンク1/バンク2(シリンダ1を含むバンクがバンク1)
←
Bank1/Bank2
ECCSコントロールユニット
ECM(エンジンコントロール
モジュール)

ECM (Engine Control Module)
ECCS &IGNコイルリレー
ECMリレー

ECM Relay
エアフローメーター
エアフローセンサ
←
Mass Air Flow Sensor
POSセンサー
クランクシャフトポジション
センサ
←
Crankshaft Position Sensor
PHASEセンサー
カムシャフトポジションセンサ
←
Camshaft Position Sensor
スロットルセンサー
スロットルポジションセンサ
←
Throttle Position Sensor
アクセルセンサー
アクセルペダルポジション
センサ
←
Accelerator Pedal Position Sensor
フロントO2センサー
O2センサ1
←
Heated Oxygen Sensor 1/ HO2S1
リヤO2センサー
O2センサ2
←
Heated Oxygen Sensor 2/ HO2S2
パワステ油圧センサー
パワーステアリング圧力センサ
←
Power Steering Pressure Sensor
CVTCバルブ
インテークバルブタイミング
コントロールソレノイドバルブ
吸気バルブタイミング
コントロールソレノイドバルブ
Intake Valve Timing Control Solenoid Valve
キャニスタパージコントロールバルブ
EVAPパージコントロールソレノイドバルブ
蒸発ガス防止装置・
パージ制御バルブ
EVAP Purge Control Solenoid Valve
キャニスター
EVAPキャニスタ

Evaporative Emission Canister/EVAP Canister
ラジエーターファン
クーリングファン
冷却ファン
Fan
ラジエーターファンリレー
クーリングファンコントロールリレー

Fan Control Relay
ニュートラルスイッチ
パーク/ニュートラルポジションスイッチ

Park/Neutral Position Switch

Таблица сокращений Как читать эту книгу

Информация о материале
Категория: Общая информация

Таблица сокращений


略語
説明
略語
説明
A/C
エアコンディショナー
INT
インテーク
A/T
オートマチックトランスミッション
IPDM CAB
インテリジェントパワーディストリビューションモジュールキャビン
ABS
アンチロックブレーキシステム
IPDM E/R
インテリジェントパワーディストリビューションモジュールエンジンルーム
ACC
アクセサリー
L/B
リーンバーン
ADS
アクティブダンパーサスペンション
LH
左
AFS
アダプティブフロントライティングシステム
L.S.V.
ロードセンシングバルブ
ALT
オルタネーター
L/U
ロックアップ
ASCD
オートスピードコントロールデバイス
LED
発光ダイオード
ASSY
アッセンブリー
LLC
ロングライフクーラント
AV
オーディオビジュアル
LSD
リミテッドスリップデフ
BAT
バッテリー
MIL
マルファンクションインジケータランプ
BCM
ボディーコントロールモジュール
M/T
マニュアルトランスミッション
C/B
サーキットブレーカー
NAVI
ナビゲーション
C/P
クランクプーリー
O/D
オーバードライブ
C/U
コントロールユニット
OHC
オーバーヘッドカムシャフト
CD
コンパクトディスク
OHV
オーバーヘッドバルブ
CVTC
コンティニュアスバルブタイミングコントロール
OS
オーバーサイズ
CYL
シリンダー
P/S
パワーステアリング
DOHC
ダブルオーバーヘッドカムシャフト
P/W
パワーウィンドウ
DSP
デジタルシグナルプロセッサー
PBR
ポテンショバランスレジスター
DTC
ダイアグノスティックトラブルコード
PCV
ポジティブクランクケースベンチレーション
ECCS
エレクトロニックコンセントレーテッドコントロールシステム
PTC
ポテンショテンプコントロール
ECM
エンジンコントロールモジュール
PTO
パワーテイクオフ
EGR
エキゾーストガスリサーキュレーション
RH
右
ELR
エマージェンシーロッキングリトラクター
RR
後
ENG
エンジン
S/V
ソレノイドバルブ
EVAP
エバポレーティブエミッション
SAS
スローアジャストスクリュー
eVTC
エレクトロニックバルブタイミングコントロール
SED
セダン
EXH
エキゾースト
SMJ
スーパーマルチジャンクション
F/L
ヒュージブルリンク
SRS
サプリメンタルレストレイントシステム
FICD
ファーストアイドルコントロールデバイス
TAS
スロットルアジャストスクリュー
FPCM
フューエルポンプコントロールモジュール
TCS
トラクションコントロールシステム
FR
前
TCU
タイムコントロールユニット
GPS
グローバルポジショニングシステム
Tr
トランジスター
H/B
ハッチバック
TVバルブ
サーマルバキュームバルブ
H/T
ハードトップ
US
アンダーサイズ
HEC
ハイブリッドエレクトリックコントロールユニット
VDC
ビークルダイナミクスコントロール
I/P
アイドラプーリー
VENT
ベンチレーション
IAA
アイドルオーギジアリーエアユニット
VTC
バルブタイミングコントロール
IAS
アイドルアジャストスクリュー
VVTバルブ
ベンチュリーバキュームトランスジューサーバルブ
IGN
イグニッション
W/P
ウオーターポンプ
ILL
イルミネーション



Как читать книгу электрических схем

Информация о материале
Категория: Общая информация

схема подключения


回路図、配線図は、各セクション別に掲載している。
 
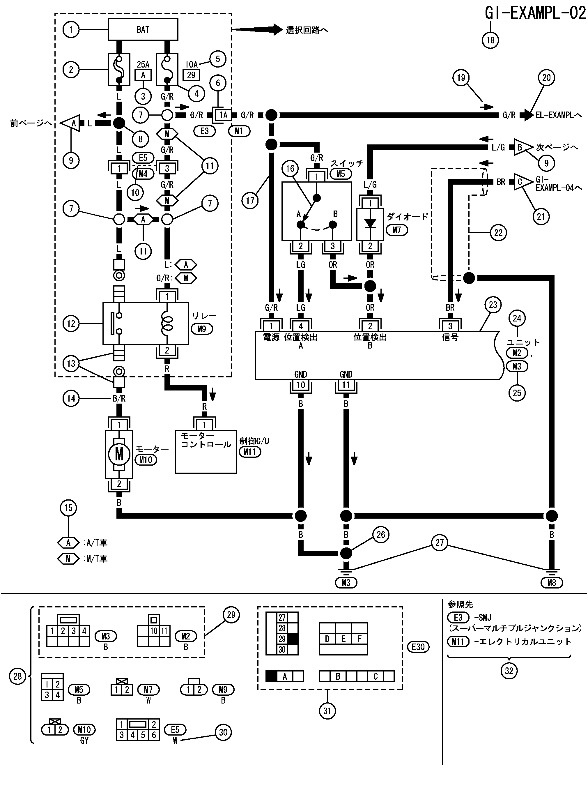
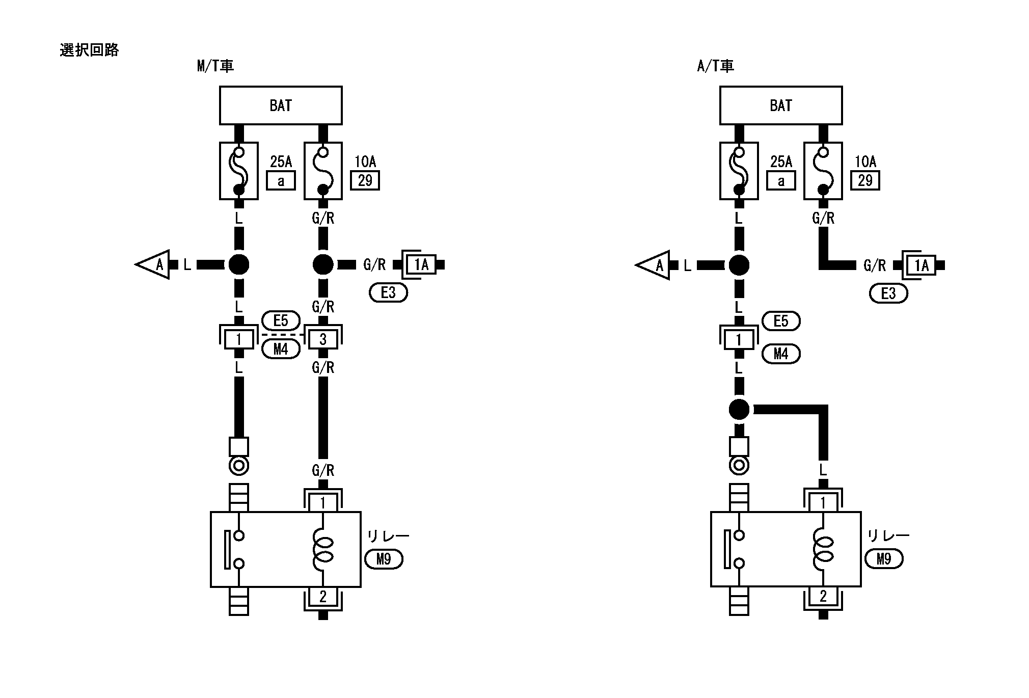
 回路図の見方
TAWA0007J.JPG
📄 Открыть схему TAWA0007J.PDF

 
 説明
番
号
項目
説明・詳細
1
電源系統
  • F/L又はヒューズの電源系統を示す。
2
F/L(ヒュージブルリンク)
  • F/Lを“×”で示す。

3
F/L又はヒューズ番号
  • F/L又はヒューズの番号を示す。配置については、PGセクションヒューズ及びヒュージブルリンクを参照すること。
4
ヒューズ
  • ヒューズは“/”で示す。

5
F/L又はヒューズ容量
  • F/L又はヒューズの定格容量を示す。

6
選択回路記号
  • 白丸は、車両の仕様により、回路が異なることを示す。
8
分岐記号
  • 回路が分岐していることを黒丸で示す。
9
他ページ案内
  • 矢印は、回路が別のページに続いていることを示す。
  • 「A」は、同じシステム内の「前ページ」又は「次ページ」に続く。
10
仕様区別記号
  • 白丸間回路が特定された車両仕様のみであることを示す。
11
リレー
  • リレー内部表示を表わす。

12
配線色
  • 配線の色を示す。
B=黒
DG=深緑
W=白
BR=茶色
R=赤
OR又はO=橙色
G=緑
P=桃色
L=青
PU又はV=紫
Y=黄色
GY又はGR=灰色
LG=若葉色
SB=空色

CH=こげ茶
複合表示は、始めのアルファベットが基準色を示し、次のアルファベットが線状の色を示す。
例:L/W=青地に白い線
13
仕様説明
  • 仕様区別記号の説明を示す。
14
スイッチ
  • スイッチがAの位置にある時、ターミナル1と2の間に通電があることを示す。同様に、スイッチがBの位置にある時は、ターミナル1と3の間に通電がある。
15
回路(配線)
  • 配線を示す。
  • 交差している回路について、交差点に黒丸がある場合は電流が分岐(又は合流)し、黒丸がない場合には別経路であることを示す。
16
他システム案内
  • その回路が、別システムに枝分かれしていることを示す。
17
シールド線
  • 点線の円で囲まれた線は、シールド線を示す。
18
部品名称
  • 部品名称を示す。
19
アース記号
  • アースの接続を示す。
20
コネクター図
  • そのユニットコネクター情報を示す。
  • コネクターはユニット側をコネクターシンボルで表す。
  • 数字は端子番号を示す。
21
複数コネクター
  • 点線に囲まれたコネクター同士は、同じユニットであることを示す。

 
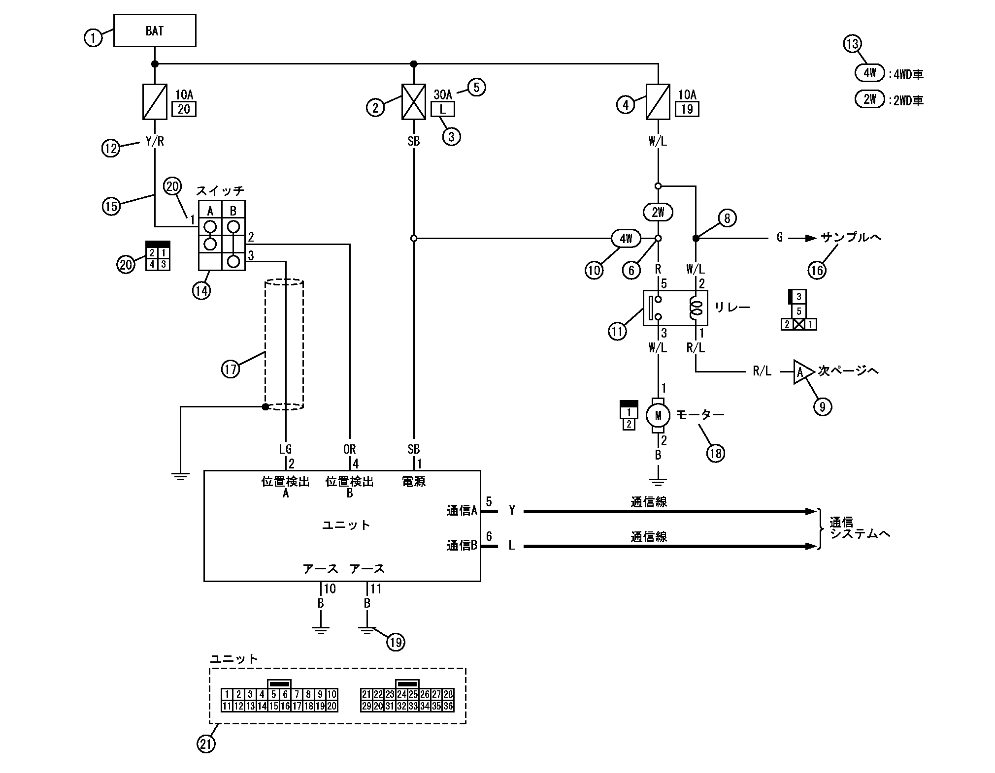
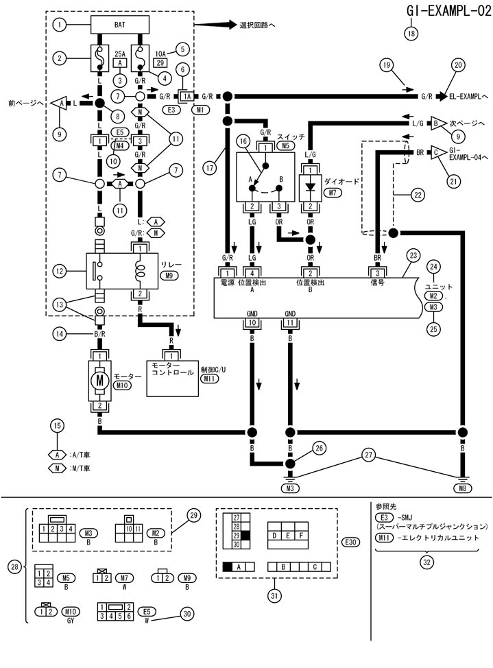
 配線図の見方
TAWB0004J.JPG
📄 Открыть схему TAWB0004J.PDF



TAWA0006J.JPG
📄 Открыть схему TAWA0006J.PDF

 
 説明
番
号
項目
説明・詳細
1
電源系統
  • F/L又はヒューズの電源系統を示す。
2
F/L(ヒュージブルリンク)
  • F/Lを二重波線で示す。
  • 白丸は電流の「入」を示し、黒丸は電流の「出」を示す。
3
F/L又はヒューズ番号
  • F/L又はヒューズの番号を示す。配置については、PGセクションヒューズ及びヒュージブルリンクを参照すること。
4
ヒューズ
  • ヒューズは一本波線で表す。
  • 白丸は電流の「入」を示し、黒丸は電流の「出」を示す。
5
F/L又はヒューズ容量
  • F/L又はヒューズの定格容量を示す。
6
コネクター
  • 「E3側コネクタ」はメス、「M1側コネクター」はオスであることを示す。
  • 数字は端子番号を示し、アルファベット付き番号(1A、5B等)はSMJコネクターの端子番号を示す。
7
選択回路記号
  • 白丸は、車両の仕様により、回路が異なることを示す。
8
分岐記号
  • 回路が分岐していることを黒丸で示す。
9
他ページ案内
  • 矢印は、回路が別のページに続いていることを示す。
  • 「A」は、同じシステム内の「前ページ」又は「次ページ」に続く。
10
同一コネクター
  • 端子間の点線は、双方の端子が同じコネクターであることを示す。
11
仕様区別記号
  • 白丸間回路が特定された車両仕様のみであることを示す。
12
リレー
  • リレー内部表示を表わす。
13
コネクター
  • コネクターがボディー又はターミナルに、ボルト又はナットで接続されている状態を示す。
14
配線色
  • 配線の色を示す。
B=黒
DG=深緑
W=白
BR=茶色
R=赤
OR又はO=橙色
G=緑
P=桃色
L=青
PU又はV=紫
Y=黄色
GY又はGR=灰色
LG=若葉色
SB=空色

CH=こげ茶
複合表示は、始めのアルファベットが基準色を示し、次のアルファベットが線状の色を示す。
例:L/W=青地に白い線
15
仕様説明
  • 仕様区別記号の説明を示す。
16
スイッチ
  • スイッチがAの位置にある時、ターミナル1と2の間に通電があることを示す。同様に、スイッチがBの位置にある時は、ターミナル1と3の間に通電がある。
17
回路(配線)
  • 配線を示す。
  • 交差している回路について、交差点に黒丸がある場合は電流が分岐(又は合流)し、黒丸がない場合には別経路であることを示す。
18
セルコード
  • 「セクション名-セルコード名-配線図中での通し番号」を示す。セルコードは、システム名の略語である。
19
電流方向
  • 矢印は電流の流れる方向を示す。特に上から下、又は左から右でない時に表示する。
  • 両側矢印(←→)は、作動によって、どちら方向にも電流が流れることを示す。
20
他システム案内
  • その回路が、別システムに枝分かれしていることを示す。
21
他ページ案内
  • 矢印は、回路が別のページに続いていることを示す。
  • 「C」は、同じシステム内の、他ページの「C」に続く。
22
シールド線
  • 点線の円で囲まれた線は、シールド線を示す。
23
ユニットの分割表示
  • ユニットの一部が波線で示されている場合は、同じシステムが別ページに続いていることを示す。
24
部品名称
  • 部品名称を示す。
25
コネクター番号
  • コネクター番号を示す。
  • アルファベットは、コネクターが存在しているハーネス名を指す。
例:M=メインハーネス、 E=エンジンルームハーネス、 B=ボディーハーネス等
コネクター位置の詳細については、PGセクションハーネスレイアウトを参照すること。
26
アース
  • 配線色の下でつながってアースされている線は、線が同一端子に共締めしていることを示す。
27
アース記号
  • アースの接続を示す。
28
コネクター図
  • そのページの配線図に示されるコネクター情報を示す。
  • コネクターはハーネス側をコネクターシンボルで表し、各端子配置を示している。
29
複数コネクター
  • 点線に囲まれたコネクター同士は、同じユニットであることを示す。
30
コネクター色
  • コネクターのハウジング色を示す。
31
F/L及びヒューズ配置
  • F/L及びヒューズの配列を示す。
  • 文字は、F/L又はヒューズ番号と位置を示し、両端の白四角は電流の「入」を、黒四角は電流の「出」を示す。
32
PGセクション参照コネクター
  • PGセクション記載の「端子配列」を参照するコネクターを示す。
    • SMJ(スーパーマルチプルジャンクション)を参照。
    • エレクトリカルユニットを参照。
    • ヒューズ及びヒュージブルリンクを参照。

Как читать руководство по диагностике неисправностей

Информация о материале
Категория: Общая информация

Диагностика неисправностей


■ 注意 ■
故障診断手順は故障原因を効率よく発見する手順を示している。 診断を実施するときは、下記内容に留意すること。
  • 故障診断を実施する前に、“基本点検”、“現象別故障診断早見表”、“診断フロー”を一読すること。
  • 修理後、不具合が完全になくなったか確認すること。
  • 部品やハーネスコネクターの位置については、各セクションの“構成部品取付位置”を参照すること。
  • 簡易点検には回路図を活用すること。回路の導通をサブハーネスを含めて詳細に点検するときは、配線図を見てコネクターを識別し、ハーネスのレイアウトを確認すること。
  • 回路の導通を点検するときはキースイッチを必ずOFFにすること。
  • コネクターで電圧を点検するときは、バッテリー電圧を事前に測定しておくこと。
  • 診断や点検を終了したあと、ハーネスコネクターをすべて元通り接続したか確認すること。


 
 点検、又は故障診断に関する記号の説明

SAIA0511J.JPG
📄 Открыть схему SAIA0511J.PDF

 
 ハーネスコネクターの記号
 
 メス端子側コネクターの場合

  • A方向(端子側)からハーネスコネクターを見た場合は、コネクター記号の外枠を1本線で表してある。さらに、方向指示記号として白抜き文字でT.S.(ターミナルサイド)と表示してある。
    GIA0005D.JPG

  • B方向(ハーネス側)からハーネスコネクターを見た場合は、コネクター記号の外枠を二重線で表してある。さらに、方向指示記号として白抜き文字でH.S.(ハーネスサイド)と表示してある。
    GIA0006D.JPG
  • A方向、又はB方向から見たコネクター記号の端子配列は、見た方向をそのまま表示しており、A方向とB方向では逆になる。
 
 オス端子側コネクターの場合

メス端子側コネクターの表示と同じであるが、メス端子と区別するためオス端子コネクターガイド部を黒く塗りつぶしてある。

GIA0007D.JPG
 
 コントロールユニット等のユニット単体の場合

コントロールユニット単体の場合は、A方向のみとなるため図のように表示する。

GIA0008D.JPG
  1. Как читать диаграмму конфигурации Как читать эту книгу
  2. Как читать эту книгу о взаимосвязи между иллюстрациями и отображением текста
  3. Определение единиц Как читать эту книгу
  4. Определение терминов Как читать эту книгу

Подкатегории

Nissan Wingroad Y12: полное руководство по ремонту и обслуживанию на русском языке

Общая информация

Общая информация

Двигатель

Выхлопная система

Двигатель механическая часть

Система охлаждения

Система смазки

Система управления двигателем

Топливная система

Управление акселератором

Трансмиссия

Автоматическая коробка передач (A/T)

Вариатор (CVT)

Привод и мосты

Задний мост и приводные валы

Передний мост и приводные валы

Электрический привод колес

Подвеска

Задняя подвеска

Колеса и шины

Передняя подвеска

Тормоза

Система управления тормозами

Стояночный тормоз

Тормозная система

Рулевое управление

Гидроусилитель руля

Система управления рулевым механизмом

Системы защиты пассажиров

Подушки безопасности SRS

Ремни безопасности

Кузов

Кузов, замки, безопасность

Приборная панель

Сиденья

Стекла, окна, зеркала

Экстерьер и интерьер

Кондиционирование

Автоматический кондиционер

Ручной кондиционер

Электрооборудование

Аудио-визуальная система

Информационная система водителя

Питание, заземление, электрические компоненты

Сеть LAN (CAN)

Система запуска и зарядки

Система освещения

Система управления кузовом

Стеклоочистители, омыватели, сигнал

Страница 7 из 894

  • 2
  • 3
  • 4
  • 5
  • 6
  • 7
  • 8
  • 9
  • 10
  • 11

© 2012- Поддержка и продвижение JediG: Joomla + REST API + Python
Отдых в горах на море в селе Сукко в 12 км от Анапы- подбор аренды


Японские автомобили от японского дилера без третьих лиц! Общение на русском! ePN