ВИЗАТОР
Новости японской автоиндустрии
Главная
Новости
FAQ
Аукционы
Руководства по ремонту
Nissan Wingroad Y12: полное руководство по ремонту и обслуживанию на русском языке
Вы здесь:
Главная
Руководства по ремонту
Nissan Wingroad Y12: полное руководство по ремонту и обслуживанию на русском языке
Кондиционирование
Ручной кондиционер
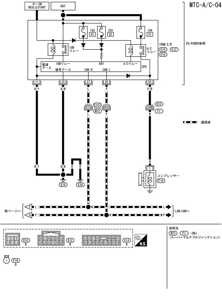
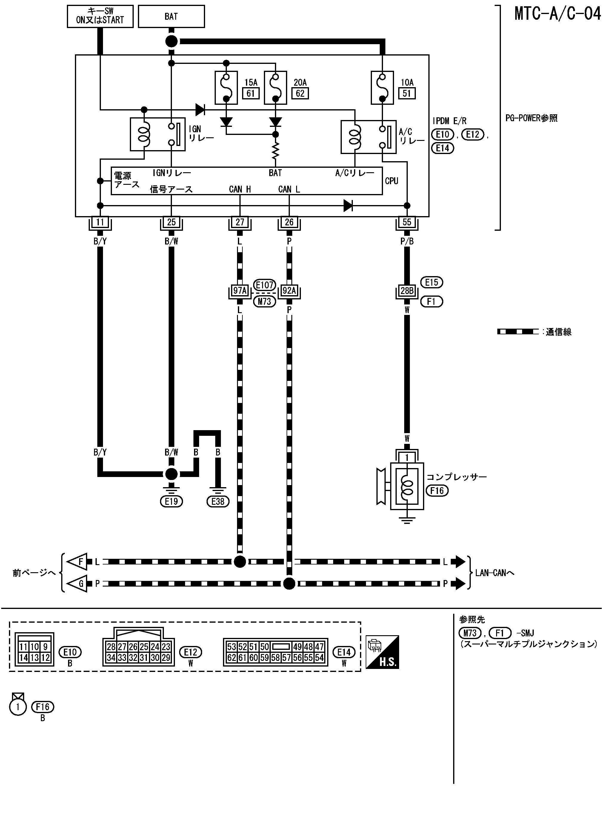
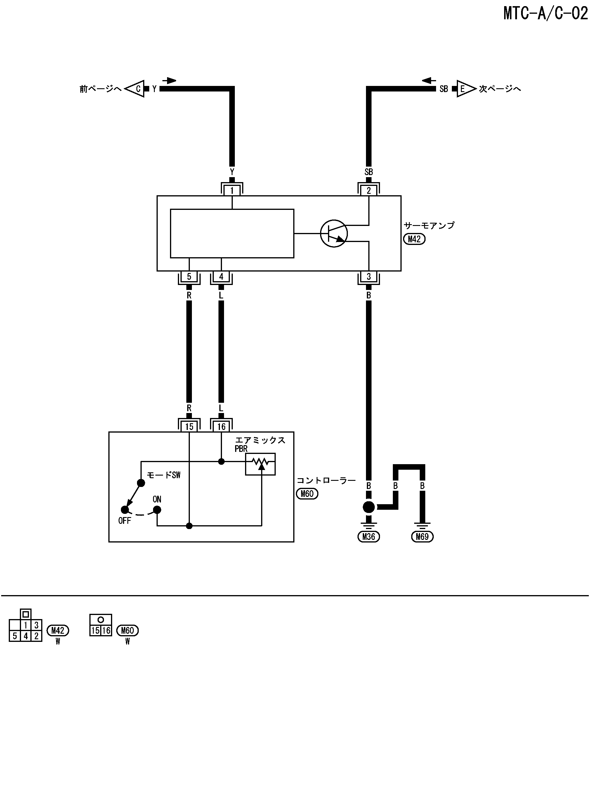
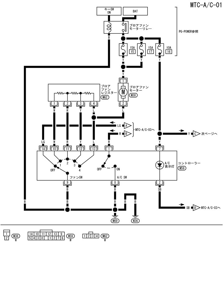
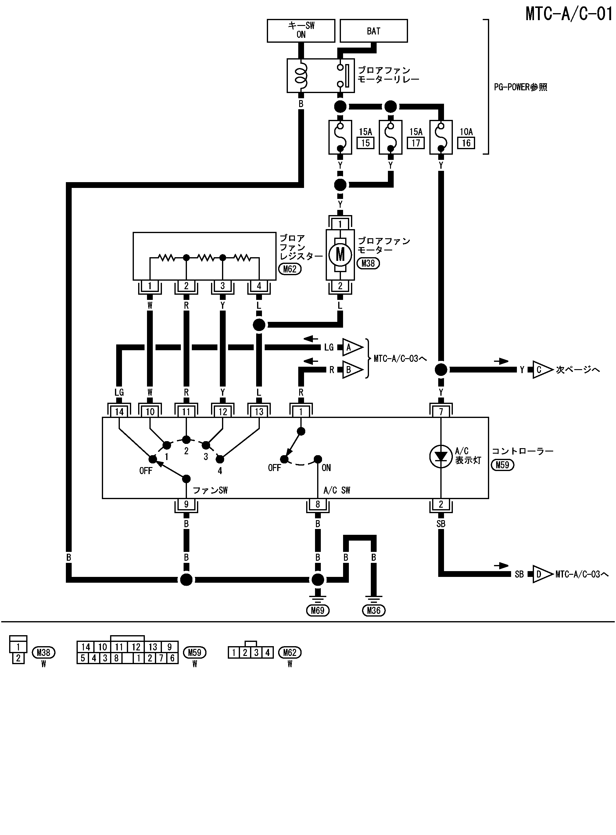
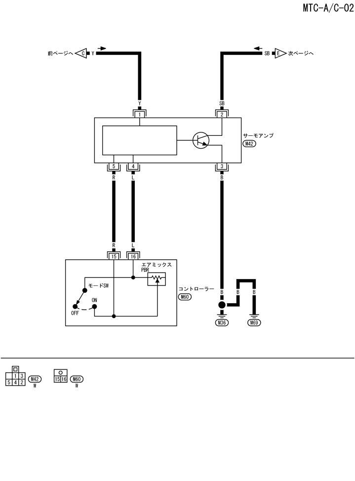
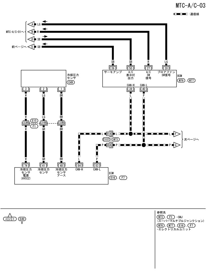
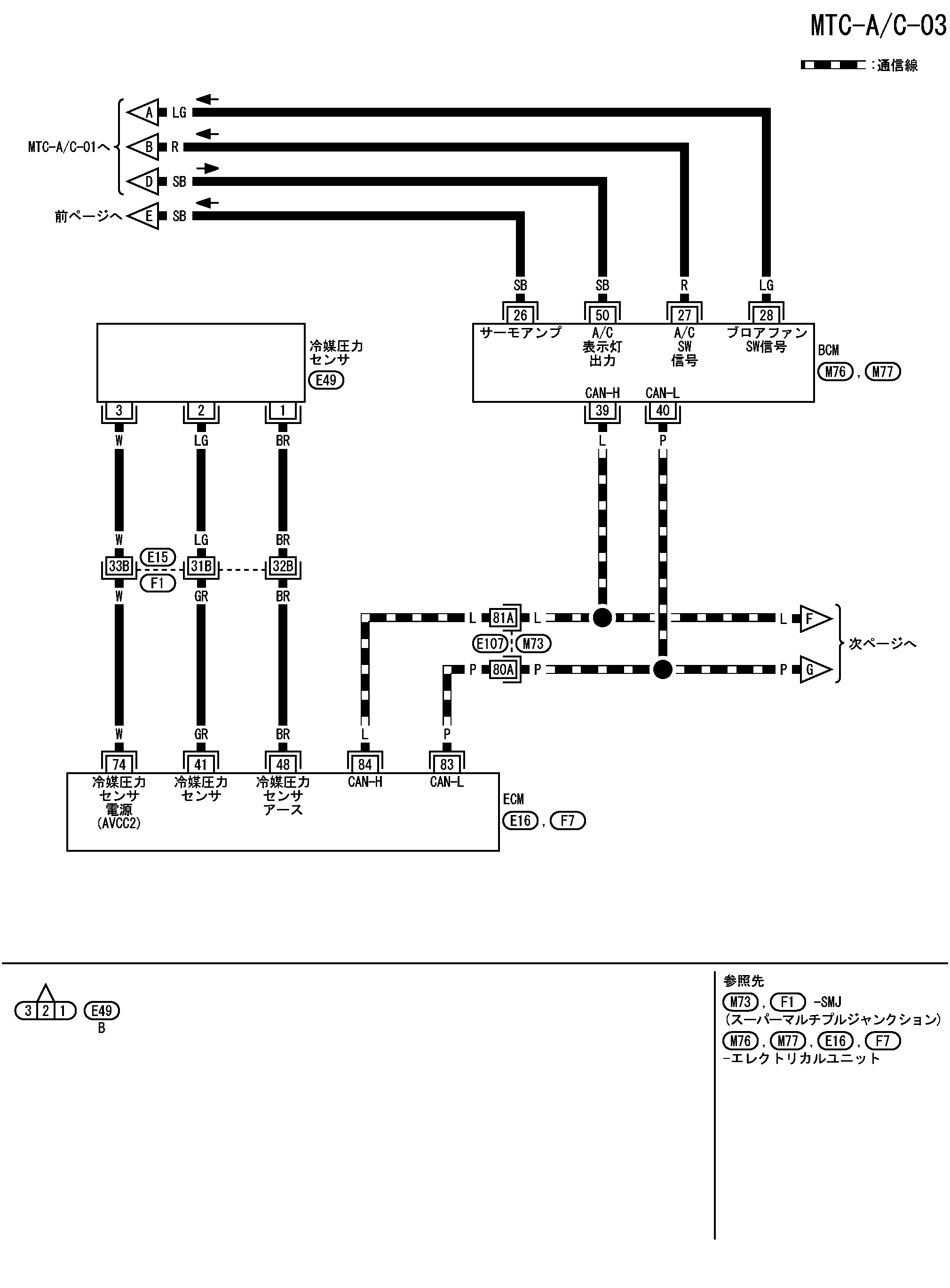
Схема подключения - Диагностика неисправности кондиционера/с
Схема подключения - Диагностика неисправности кондиционера/с
配線図 -A/C-
📄
Открыть схему TJWB0184J.PDF
📄
Открыть схему TJWB0185J.PDF
📄
Открыть схему TJWB0326J.PDF
📄
Открыть схему TJWB0263J.PDF
Предыдущий: Схема диагностики неисправностей
Назад
Следующий: Функциональная проверка/диагностика неисправностей
Вперед